行业报告丨中国手术机器人行业研究报告——综述篇(附下载)

前言
手术机器人是在微创手术领域辅助人类对医疗器械进行精准控制的一种医疗服务机器人,在泌尿科、妇科、普外科、骨科等领域临床手术中不断拓展应用,其发展受到了各方关注。健康界研究院针对这一备受关注的创新型高端医疗器械领域推出了系列报告,本报告为系列报告的总篇。
2020年全球手术机器人市场规模为8321万美元,前三大市场分别为美国、欧洲和中国,分别占据55.1%、21.4%和5.1%,手术机器人国内外市场基本形成腔镜机器人为主、骨科机器人为辅,其他领域手术机器人多元发展的格局。2020年全球腔镜手术机器人占比63%,骨科手术机器人占比17%,经皮穿刺机器人、经自然腔道机器人泛血管机器人占比约6%。
2015年以来国家大力支持创新医疗器械发展,从产业、医保等方面都出台了政策助其发展。截至2021年底,直觉外科、天智航、精准医疗、史赛克、美敦力等多家公司的十余项产品获得国家药监局批准上市,但对比2020年美国腔镜机器人13.3%的市场渗透率,中国腔镜手术机器人的市场渗透率仅为0.51%,可以看出中国手术机器人市场普及和使用还有较大空间。随着各公司产品的陆续获批,未来几年手术机器人有望实现商业化。
行业概览
研究范围
手术机器人是集医学、机械学、生物力学及计算机科学等多学科于一体的医疗器械产品,借助微创手术和相关底层技术发展能从视觉、听觉和触觉上为医生进行手术操作提供支持,被用于高于人类能力的微创手术领域实现对手术器械的精准控制。
机器人通常由视像系统、机械臂和控制台三部分组成,外科医生坐在手术控制台,观看由放置在患者体内腔镜传输的手术部位三维影像,并操控机械臂、手术器械及腔镜的移动,来为患者进行手术。

手术机器人分类
手术机器人按当前临床应用的场景可以分为腔镜、骨科、经自然腔道、泛血管、经皮介入、神经外科机器人。其中,腔镜、骨科手术机器人是最具代表性手术机器人。

手术机器人优势
相比传统手术,手术机器人在手术操作、患者治疗与医生操作均具备明显优势。
更精准三维成像系统让医生获得了更清晰的视野,高自由度的机械臂让手术操作更精细灵活
更微创病人伤口小,损伤小,术后风险低,有助于术后恢复;
更简便减少部分手术辐射暴露,缩短学习曲线,医生更易操作。

技术模块
手术机器人在微创伤手术及相关底层技术的基础上应运而生,主要技术功能模块包括人机交互与显示、医学图像、系统软件、机器人装置、定位装置。
系统软件中的图像重构、空间配准和机械控制等,是手术机器人的核心部分。
而硬件装路如机械臂的设计则需要与手术具体情况相结合,必须充分考虑医生习惯和临床应用场景,和医生紧密配合、反复实验,即医生向工程师提供关于产品在功能、安全和工艺方面的需求,随后工程师根据医生的需求进行产品设计方案的初步规划,历经医生和工程师反复沟通、测试和修改,克服合作中遇到关于医学和理工科在不同层次上重重障碍,不断改善产品性能。

行业发展处于初期
全球手术机器人有30余年历史,最早出现在骨科。2000年前后,腔镜手术机器人最早走向商业化。2010年后,全手术陆续进入机器人时代。国内最早的手术机器人研发始于1997年,2015年后国内各科室手术机器人研发进入百花齐放阶段。

产业政策
产业规划陆续出炉,鼓励发展手术机器人行业
近年来,政府制定了众多政策鼓励手术机器人等高端医疗器械发展与创新。国家发改委在《关于推动先进制造业和现代服务业深度融合发展和实施意见》中明确提出要重点发展手术机器人、医学影像、远程诊疗等高端医疗设备,逐步实现设备智能化、生活智慧化。手术机器人作为改变未来手术治疗方式的关键产品,预计未来将持续受到国家的政策鼓励与支持,尤其国产手术机器人企业有望在市场中脱颖而出。

DRG改革,促使医院采用新技术提高效率
DRG付费,促使医院关注效率提升
2021年11月28日,国家医保局制定了《DRG/DIP 支付方式改革三年行动计划》,明确到2025 年底,DRG/DIP等方式需覆盖所有符合条件开展住院服务的医疗机构且基本实现病种、医保基金全覆盖,促使医院有动力、合理地收治和转诊患者。
DRG付费下,医院绩效激励机制发生了改变:医院盈收=支付标准-病人一次住院诊疗成本,触发医院要在保障医疗服务质量的前提下并有效控制住院成本。而手术机器人的运用可以加快病床周转率,带来更好的术后疗效,缩短住院时间从而降低住院成本,提高医院绩效。
医院配置手术机器人的门槛降低
我国对大型医用设备实行严格的配置管理,医院等需求端不仅需要足够的经济实力,更需要持有政府配发的配置证才能购置大型设备。
2018 年国家发布《大型医用设备配置许可管理目录》,将内窥镜手术器械控制系统(手术机器人)在内的6个产品调整至乙类管理目录,此举使得手术机器人的配置证审批权由国家卫健委下放到省级卫健委,简化了审批流程、缩短了审批周期,手术机器人的采购由原来的国家卫健委统一招标(一年一次)改为省级卫健委每季度未或特定月份进行集中采购,从申请到批准仅需 2-3 个月,更加方便医疗机构进行申请并最终购买手术机器人。

手术机器人纳入医保,减轻患者就医压力
手术费用较为昂贵是当前制约机器人辅助手术推广的关键原因之一。
以腔镜手术机器人为例,国内销售量最大的达芬奇手术机器人采购价格超过 2000 万元,此外医院和患者还需要承担配套的手术专用耗材和机器维护的成本,单次手术费用相比传统腹腔镜手术高出3万元左右
2021年起上海、北京等地开始将手术机器人费用纳入医保,有利于降低惠者支付费用,促进手术机器人的应用。
2021年4月上海公布将达芬奇手术机器人纳入医保收费,项目限制在肾部分切除术、前列腺根治术、子宫全切术和直肠癌根治术四种。2021年8月,北京将天智航机器人手术纳入医保,且不限报销的手术种类。与上海政策不同,北京将产品范围限定为骨科手术机器人,但并未限定机器人厂商及手术类型,极大扩展了手术机器人应用领域,更多的患者和手术机器人厂商可从中获益。

市场总览
全球:美国为全球最大市场,腔镜手术机器人应用最广泛
美国为全球最大的手术机器人市场。根据弗若斯特沙利文报告,2020年全球手术机器人前三大市场分别为美国、欧洲和中国,分别占据55.1%、21.4%和5.1%
在细分领域,腔镜和骨科手术机器人为手术机器人最大的细分市场,新兴领域持续拓展。2020年全球范围内腔镜机器人手术市场规模占比达63%,骨科手术机器人占比为17%。中国细分市场情况与全球类似,2020年腔镜手术机器人占市场规模75%,骨科手术机器人占比为10%。

国内:腔镜和骨科成主要采购科室,直觉外科和天智航占比居前列
从2018年至2021年政府公开的手术机器人招投标结果来看,骨科和腔镜领域采购占比居前列,神经外科手术机器人的采购量从2020年起明显增多
从公布的中标品牌来看,直觉外科的达芬奇机器人中标数量稳居第一,由于目前国产的窥镜手术机器人尚处于临床试验阶段因此国内的窥镜类手术机器人由直觉外科的达芬奇机器人垄断,同时其价格也为国产手术机器人的3-4倍,因此达芬奇机器人在中国市场的份额也是遥遥领先。
天智航和捷迈邦美是国内骨科机器人的主要中标品牌,尽管目前看来天智航已经抢先占领了骨科机器人市场,但众多外企如Mazor、MAKO、Medtech等骨科手术机器人也在开始筹备进入中国市场,神经外科机器人则以华科精准和柏惠维康两个品牌主导。

资本市场情况:行业受到资本市场热捧
手术机器人作为新兴的朝阳行业,近年来受到资本热捧,一级市场投融资事件逐年上升,二级市场市值走高。
一级市场
据不完全统计,2021年国内有超过10家公司获得超亿元融资,单笔融资超5亿元的交易有4起,整个赛道总融资金额超过30亿元。

二级市场
2021年微创机器人成功上市,市值一度超过600亿海外的直觉医疗 (lntuitive Surgical) 市值超过1200亿美元,上市以来涨幅超过175倍。

竞争格局
国内企业主要集中在中游制造
手术机器人行业经历近30年的发展,形成以上游软、硬件为主的供应商,中游机器人设计及生产制造厂家,下游以医院为主的共生产业链。
目前,国产厂家主要集中在中游的手术机器人生产制造环节,腔镜手术机器人和骨科手术机器人领域参与企业最多,上游元器件主要依赖进口,也是《“十四五”医疗装备产业发展规划》重点提及的发展领域,元器件行业的发展方面增强自主知识产权,另一方面减少海外出口限制风险。下游主要对接医院市场,未来手术机器人配置数额一旦放大,将刺激中游厂家销售放量。

腔镜:达芬奇优势更明显,国内威高、微创产品具有竞争优势
全球:
全球已有若干腔镜手术机器人获批准及商业化,如达芬奇Si及达芬奇Xi(分别于2009年及2014年获FDA批准)达芬奇式大型机器人: TransEnterix开发的Senhance; Avatera System开发的Avatera System; CMR Surgical开发的Versius Surgical Robot; 美力推出的Huo RAS系统。以及手持式机器人: 美国的FexDex Surqical、以色列的Human Xtensions.
中国:
国内从事腔镜手术机器人的生产和研发企业约在15家,截至2021年底,仅有威高的腹腔内窥镜手术设备,以及达芬奇Si和达芬奇Xi手术系统获得国家药监局批准注册。另外还有康多的微创腹腔(腹腔镜)手术机器人,微创机器人的图迈系统(用于泌尿外科手术),以及精锋医疗的MP系统完成临床试验患者入组,术锐的手术机器人系统目前处于注册临床试验阶段,其余处于设计开发阶段。

趋势展望
中国手术机器人市场渗透率从远低于美国,发展空间大
根据弗若斯特沙利文的调研数据,2020年中国腔镜手术机器人和骨科手术机器人的市场渗透率分别为0.51%和0.03%,对比同期美国的13.3%和7.6%仍有较大差距,预计未来随着机器人参与手术数量的增中,行业有较大增长空间。


全球手术机器人市场有望保持20%以上的年复合增长率
全球:
根据弗若斯特沙利文预计,全球手术机器人市场规模由 2015 年的 30 亿美元增至 2020 年的 83 亿美元复合年增长率为 22.6%。未来全球手术机器人市场将继续快速增长,并于 2026年达到 336 亿美元,自2020 年起的复合年增长率为26.2%。
国内:
弗若斯特沙利文调查显示2015~2020年,中国手术机器人市场规模从0.93亿美元增加到4.25亿美元(约27.6亿,复合增速35.7%,估计到2026年将达到38.4亿美元(约250亿元),复合年增长率44.3%;占全球市场份额从2020年的5.1%提升到11.4%。


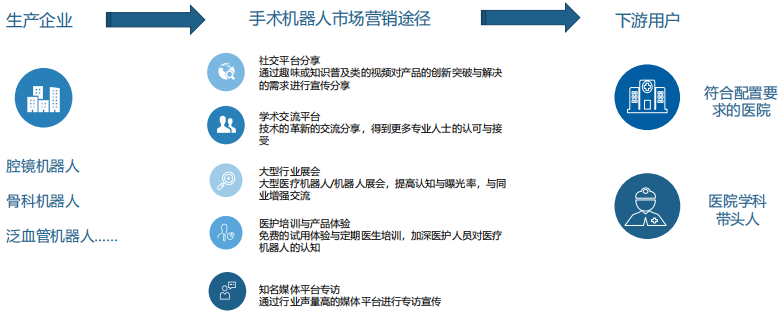
企业加大市场营销,开拓市场
国产手术机器人厂商已有产品获得国家药监局批准上市,预计今后,国内手术机器人企业除了加强各自产品和技术研发投入,还会加大市场普及,进一步推广产品在医院端的普及
手术机器人作为专业性极强的器械产品,需要专业的企业销售人员和售后体系来建立良好客户管理关系。

总结
手术机器人作为国家鼓励发展的创新型高端医疗设备,具有微创操作、灵活度高、三级高 清成像、滤震、学习周期短、减少辐射等优点,能切实解决医疗的临床需求,行业未来发展大势可期。
我国手术机器人行业近年在政策和资本的大力扶持下,涌现出了微创医疗、威高、天智航、柏惠维康、华科精准、深圳爱博医疗等代表性企业,但与国外直觉外科、MAKO surgical相比仍是起步阶段,产品多处于临床应用阶段。
从技术角度看,得益于5G,AI智能技术的发展,未来,小型化、轻量化、模块化将成为手术机器人的发展趋势灵巧的机器人构型技术、多模影像的智能匹配技术、高效简捷的人机交互技术、针对临床的传感技术、远程手术安全控制技术等是手术机器人发展的主要技术特点。
作为导入期的新兴产业,国内手术机器人行业发展仍存有制约因素,行业产业链上游核心零部件仍无法自主生产,跨专业性的专业人才缺口巨大,国内发展仍处在初期,临床数据积累仍需时日,这些都是未来行业发展需进一步克服的难题。

关于BFT白芙堂机器人
BFT(白芙堂)机器人是智能机器人一站式服务平台,能为客户提供机器人选型、培训、解决方案、在线采购、本地化定制等高性价比的一站式服务。平台产品涵盖协作机器人、工业机器人、移动机器人、SCARA机器人、服务机器人、机器人夹爪、三维机器视觉设备、3D工业相机等十余种品类,实现机器人产业链产品全覆盖,并广泛应用于工业制造、实验室自动化、智慧零售、教育科研等行业。平台已与国内外知名机器人企业达成战略合作,并拥有专业的工程师团队,能为客户提供算法及系统定制、职校教学、科研实验室平台搭建、机器人展厅定制等服务,支持一对一技术支持和二次开发。