国外“GPT-4”引领认知革命,国内“文心一言”带头领跑,企业如何把握AI软硬件赛道机会?
核心观点
国外GPT-4引领认知革命,国内百度“文心一言”带头领跑。文心大模型场景全面,应用落地全面提速,开启我国AI追赶序幕,建议从三大层面关注AI软硬件赛道机会:
AI企业:大模型为AI应用最核心中枢,人工智能公司正打开想象天花板。
上游算力:训练模型带动算力需求,AI算力芯片为关键。
下游应用:建议关注百度生态合作伙伴及下游垂类应用企业。大模型打开想象空间, MaaS 模式应运而生。
01 大模型打开想象空间,MaaS模式应运而生
溯源ChatGPT,“大模型”作为基础设施为AI发展带来新机遇
性能:ChatGPT 在一系列对话式 AI 任务上优于最先进的模型,包括问答、文本生成和对话生成。在基准测试中, ChatGPT 在许多对话式 AI 任务上都达到了人类水平的准确度。

训练数据:ChatGPT 在来自互联网的超过 45 TB 文本数据的语料库上进行训练。这个庞大的数据集用于教授模型自然语言中的模式和关系,并建立对单词和短语的上下文和含义的丰富理解。

模型大小:GPT-3是世界上最大的语言模型之一,拥有1750亿个参数。
MaaS 的商业模式应运而生
MaaS(Model as a Service),模型即服务,这种模式具体运作方式是,有能力的大公司提供预训练模型,使得垂直行业的小公司能够构建和部署 AI 模型,而无需投资构建和维护自己的模型所需的基础设施、硬件和专业知识。

02 百度文心大模型场景全面,开启我国AI追赶序幕
百度生态体系完善,在四层技术架构均具备领先的技术能力。
百度以自主研发的云端通用AI芯片作为AI架构的芯片层,基于产业级深度学习开源开放平台飞桨平台,形成几大模型体系,配套大模型平台支持模型的广泛应用,建设了大模型为核心驱动的新产品和创业社区,并将AI技术赋能如搜索引擎、百度智能云等现有产品。

文心大模型全景图刷新,构建产业大模型体系。
文心平台提供 NLP、CV、跨模态、生物计算四大主流 AI 研究领域的多个基础大模型,多个模型在技术层面实现突破创新,处于世界领先水平。
大模型的出现,为人工智能进一步发展带来新机遇,深度学习平台加大模型,贯通AI全产业链,夯实产业智能化基座,将进一步加速智能化升级。

文心 NLP 大模型性能强大、功能丰富,为垂类应用落地提供强大支持。
其中,文心一言(生成式AI产品)是基于产业级知识增强预训练大模型ERNIE 3.0,结合了知识图谱、视觉信息、多语言等多种数据源,实现了对话式语言模型的全面升级。

跨模态大模型、行业大模型等带来更多AIGC应用突破,B端生态圈持续扩大。
据源做训练,输出行业垂直技术解决方案,形成良性循环。未来,将有越来越多的企业和开发者通过大模型加深度学习平台的模式,步入AI应用的新阶段,进一步加速产业智能化升级。

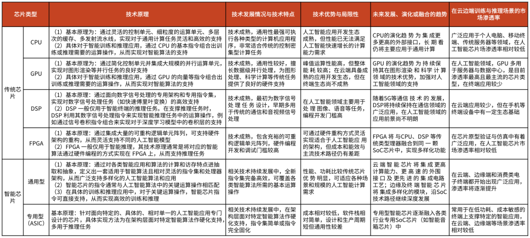
03 云端算力硬件将成为AI新浪潮的关键基础设施
数据和算力是人工智能的基础,芯片等硬件构成AI核心底座
人工智能的基础层是数据和算力,数据由服务器和光模块存储和运输;算力由CPU、GPU、FPGA、ASIC等芯片支撑。


GPU 分为传统 GPU 与 GPGPU, GPGPU 占据人工智能 90%
在人工智能领域,使用 GPGPU 在云端运行模型训练算法,可以缩短海量训练数据的训练时长,减少能源消耗,从而进一步降低人工智能的应用成本。
GPGPU 能够提供完善的软件生态系统,便于各种已有应用程序的移植和新算法的开发,因此全球人工智能相关处理器解决方案仍然是以 GPGPU 为主。
GPGPU 是人工智能领域最主要的协处理器解决方案,占据人工智能 90%以上的市场份额,在智能工厂、无人驾驶、智慧城市等领域具有广泛的市场空间。
根据前瞻产业研究院的数据,未来几年内,中国人工智能芯片市场规模将保持年均40%至50%的增长速度,到2024年,市场规模将达到785亿元。
而随着人工智能相关技术的进步,应用场景将更加多元化,GPGPU通用性好和软件生态系统完善的优势会进一步展现出来,成为该领域的主流解决方案。GPGPU在我国人工智能芯片领域也将占据较大比例的市场份额。
GPU 在商业领域的具体应用体现在:商业计算和大数据处理、人工智能处理器、智算中心。
CPU 与 AI 融合将成大势所趋
CPU 技术发展趋势:
单个处理器核心性能持续提升;
处理器设计复杂度提高,核心数逐步增加,I/O 性能持续提升;
微体系结构持续优化。
CPU 在商业领域的具体应用:
“企业上云”需求强烈,云计算可助力企业完成数字化转型;
5G 网络的快速铺开,加速“万物互联”时代提前到来。
国产 CPU市场空间广阔:
随着国产 CPU性能的不断提高和软件生态的不断完善,基于国产 CPU 的信息产品已经得到批量应用。对信息安全、供应链安全要求相对较高的领域,均是国产 CPU 的优势市场,伴随着未来信息化的加速,桌面、服务器 CPU 的需求量有望大幅增加。
英特尔 Sapphire Rapids 第四代至强可扩展处理器深度支持AI 运算。
英特尔在这代产品中增添全新内置 AI 加速器 —— 英特尔高级矩阵扩展(AMX)技术。英特尔透露该GPU的基础算力平均提升值为 53%,而在 AMX 的助推下,其在 PyTorch 上的 AI 实时推理速度,可提升至上一代产品(FP32)的 5.7-10 倍,训练性能提升最高也能提升到上一代产品的 10 倍。
云、边、端需求拉动 AI芯片市场规模高速增长

从 AI Chip 到 AI Chiplet
AI Chiplet 优势 Chiplet 模式一个系统里可集成多个工艺节点的硅片:
支持快速开发,根据需要选择不同的工艺节点,实现降本;
开发商可以以Chiplet IP的形式提供产品,和其他不同工艺的功能模块集成在一起,无需受限于Foundry工艺的进展。
架构设计的灵活性:
结合工艺灵活性,可以在架构设计中有更合理的功能/工艺权衡,有利于AI SoC或AloT芯片更好适应场景需求;
系统架构的设计,特别是功能模块间的互联有更多优化空间。
商业模式的灵活性:
对于聚焦AI加速芯片厂商,chiiplet可以提供一种新的产品形式,增加潜在市场,或拉长一代产品的生命周期;
对于垂直领域的做集成AI加速功能的SoC厂商。

NPU将成为人工智能的重要趋势
NPU IP是指专用于加速神经网络运算、机器视觉和机器学习等人工智能应用的数字IP。以芯原股份与ARM公司为代表的IP公司可以为SoC与MCU公司提供NPU IP,在SoC与MCU中加入边缘算力。
以芯原股份的神经网络处理器技术为例,其包括自主可控的卷积神经网络加速、可编程的浮点运算加速、指令集和可编程的浮点运算专用编译器、优化器等工具设计,支持国际标准OpenVX1.2和OpenCL1.2EP/FP;支持最大32位浮点精度数据处理和张量处理的硬件加速;支持0.5TOPs到6TOPs性能的单卷积运算核的可扩展架构设计,多卷积运算核扩展后的NPUIP运算能力可达10TOPs。

关于BFT白芙堂机器人
BFT(白芙堂)机器人是智能机器人一站式服务平台,能为客户提供机器人选型、培训、解决方案、在线采购、本地化定制等高性价比的一站式服务。平台产品涵盖协作机器人、工业机器人、移动机器人、SCARA机器人、服务机器人、机器人夹爪、三维机器视觉设备、3D工业相机等十余种品类,实现机器人产业链产品全覆盖,并广泛应用于工业制造、实验室自动化、智慧零售、教育科研等行业。平台已与国内外知名机器人企业达成战略合作,并拥有专业的工程师团队,能为客户提供算法及系统定制、职校教学、科研实验室平台搭建、机器人展厅定制等服务,支持一对一技术支持和二次开发。