AI+康复:赋能未来的康复医学

康复机器人作为医疗领域中机器人的重要分支,在改善患者生活质量和减轻医护人员工作负担等方面具有显著优势,近年来备受瞩目。在科技的引领下,康复领域正经历着一场前所未有的革命。康复机器人以其精湛的技术,为患者提供全面而个性化的康复服务。
近期,一位叙利亚运动员在杭州亚残会体验了高科技外骨骼康复机器人,这是他自2011年以后第一次感受到行走的乐趣。
这次体验不仅让他深刻感受到科技的力量,更让他能够在亚残云村中像正常人一样行走,将科幻的概念真实地融入了他的现实生活中。

图片来源:杭州第4届亚残运会组委会
早在五年前,中国科学院的科学家们就成功研制出了外骨骼机器人。这项技术的突破为瘫痪患者提供了前所未有的可能性,让他们暂时告别轮椅,重新体验站立和行走的感觉。
这不仅是一次技术突破,也不仅是医学界的一大创举,更是千千万万需要康复患者的希望,让他们重新感受到生活的希望和活力。

现状分析
今年中国康复机器人市场已经超过20亿元,预计年复合增长率为57.5%,是全球增速最快的市场之一。
根据Frost & Sullivan报告,中国康复机器人市场自2017年起步,预计2026年约79.5亿元。
Fortune Business Insights研究预计,全球康复机器人市场2022-2029年期间的复合年增长率将达43.6%,低于国内市场增速。

随着国内老龄化不断加剧,康复机器人的发展迎来了更多机遇。国内康复机器人关键核心技术和元件,如传感器、控制系统、驱动系统等,已经成功量产,并成功输出到34个国家及地区,在全球处于领先地位。
目前,广东、河北、上海、浙江等多个省市相继出台了相关政策,大力支持外骨骼产业的发展以及其在医疗康复、养老等领域的应用。一些地区已将机器人康复治疗纳入医保范围,为康复机器人在医疗领域的应用提供了政策支持。

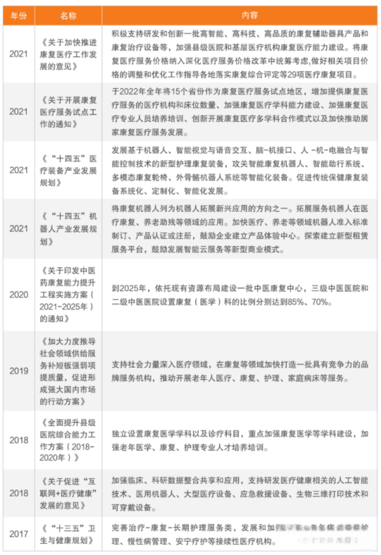
近年来,国家对残疾人、老年人的康复治疗十分关注。2021年6月,国家卫健委发布《关于加快推进康复医疗工作发展的意见》提出:将推动医疗资源丰富地区的部分一级、二级医院转型为康复医院,支持和引导社会力量举办规模化、连锁化的康复医疗中心,增加辖区内提供康复医疗服务的医疗机构数量。
除此之外,今年1月,工信部等17个部门联合发布《“机器人+”应用行动实施方案》,在医疗健康领域和养老服务方面提出了明确的目标。
医疗健康:针对神经系统损伤、损伤后脑认知功能障碍、瘫痪助行等康复治疗需求,旨在通过突破脑机交互等关键技术,研发辅助机器人产品,以满足损伤康复的迫切需求。
养老服务:积极推动外骨骼机器人、养老护理机器人等在养老服务场景的应用验证,旨在为老年人提供更全面、智能的养老服务。



图片来源:蛋壳研究院
中国康复机器人发展历程

尽管国内康复机器人行业起步较晚,但在政策和资本的积极推动下,未来该行业将迎来黄金发展期。相信在国内政策和资本的双重催化下,康复机器人行业的发展会展现出更为迅猛的增长势头,并很快赶超国外。
康复机器人分类
康复机器人根据其功能和应用领域的不同,可以被划分为多个类别,并在不同方面发挥着独特的作用。

康复机器人从功能上可分为康复和辅助。
康复类
康复类主要适用于脑卒中、脑部损伤、脊柱损伤、神经性损伤、肌肉损伤和骨科疾病等原因造成的上肢或下肢运动功能障碍,帮助患者重塑大脑运动神经,恢复大脑对肢体运动的控制,从而提高患者日常生活能力。
辅助类
以辅助为核心功能的康复机器人用于为残障人士或行动不便的人提供特定的生活辅助,以安全、舒适、方便为基本目标。

从康复机器人针对的躯体部位的作用,可分为上肢机器人、下肢机器人和手部机器人。
上肢康复机器人
上肢康复机器人是以神经可塑性原理为理论基础,实时模拟人体上肢运动规律设计的一款先进的上肢康复训练设备。
针对手臂和上肢功能的恢复,这类机器人采用先进的外骨骼设计和生物反馈技术,帮助患者进行肌肉锻炼和关节活动,提高上肢协调性和力量。上肢机器人的应用范围广泛,包括中风、脊髓损伤和手部功能障碍等患者。

图片来源:智慧医疗网
下肢康复机器人
下肢康复机器人是辅助人体完成肢体动作、实现助残行走、康复治疗、负重行走、减轻劳动强度等功能的一种医用康复机器人。
通过智能的运动学算法和力反馈系统,它们能够模拟自然步态,帮助患者重建行走能力。这类机器人专注于协助下肢康复训练,广泛应用于脊柱损伤、脑卒中等患者。

手部机器人
手部机器人通常采用精密的机械结构和先进的传感技术,协助患者进行手部肌肉锻炼和手指协调训练。它满足手部功能受损患者的个性化需求,例如中风后的手部康复或手部运动功能障碍。

康复机器人应用领域
康复医疗领域
通过上肢、下肢和手部机器人,患者可以接受更为系统和全面的康复训练,加速康复进程,提高康复效果。
主要应用于康复医院、康复科、神经康复等医疗场所,辅助医生进行康复评定和治疗。

养老助残领域
智能辅助行走设备、虚拟现实康复系统等机器人技术,能够帮助老年人更加独立地生活。对残障人士,康复机器人成为了他们生活的得力助手,帮助他们克服身体上的困难,提高生活品质。
主要应用于养老院、残疾人康复中心等,辅助老年人、残疾人进行日常生活和康复训练。
体育科研领域
通过精密的运动控制和脑机接口技术,研究人员可以深入了解运动机制、肌肉协调和神经控制,为运动损伤的防治提供科学依据。
主要应用于运动员训练、运动损伤康复等领域,提高运动员的训练效果和康复水平。

康复机器人的未来发展趋势
未来的康复机器人将更加智能化,通过引用先进的人工智能和机器学习技术,能够实时了解患者的康复状态,动态调整康复方案。
个性化康复计划将成为常态,脑机接口技术将成为康复机器人的重要发展方向。通过直接与大脑信号交互,康复机器人可以更准确地理解患者的运动意图,实现更精细的运动控制。

此外,康复机器人将医学、工程学、计算机科学等多个领域的专业知识将汇聚,共同推动康复机器人的创新。跨学科的合作将加速技术的演进,使康复机器人能更全面地应对复杂的康复需求。
与此同时,康复机器人将注重全球合作,促进经验共享和技术创新。制定统一的技术标准将为康复机器人产业带来更清晰的方向,提高产品质量,促进全球康复机器人市场的健康发展。

结语
随着科技的不断进步和市场不断拓展,康复机器人产业正迎来更开阔的发展前景。未来,康复机器人将呈现更智能、更小型、普及范围更广泛的发展趋势。随着相关政策的制定和康复机器人产业的逐渐成熟,市场潜力将得到进一步释放。
然而,我们也需要认识到康复机器人在技术成熟度、应用场景和生产成本方面仍面临挑战。
技术的不断提升、应用场景更多的开发以及生产成本的有效控制,将是未来需要加强的重要工作方向。通过加强技术研发和深入了解市场需求,康复机器人将迎来属于它的“辉煌”。
参考资料:前瞻产业研究院、动脉网、蛋壳研究
关于BFT白芙堂机器人
BFT(白芙堂)机器人是智能机器人一站式服务平台,能为客户提供机器人选型、培训、解决方案、在线采购、本地化定制等高性价比的一站式服务。平台产品涵盖协作机器人、工业机器人、移动机器人、SCARA机器人、服务机器人、机器人夹爪、三维机器视觉设备、3D工业相机等十余种品类,实现机器人产业链产品全覆盖,并广泛应用于工业制造、实验室自动化、智慧零售、教育科研等行业。平台已与国内外知名机器人企业达成战略合作,并拥有专业的工程师团队,能为客户提供算法及系统定制、职校教学、科研实验室平台搭建、机器人展厅定制等服务,支持一对一技术支持和二次开发。