BFT机器人|一站式机器人采购平台 机器人代理、采购

商品分类
    商品分类
  1. 首页
  2. 返回

我们为什么要做人形机器人?


随着科技的飞速进步,机器人技术已经渗透到我们生活的各个角落。近年来,人形机器人作为其中的一种重要形态,引起了广泛关注和热议。那么,我们为什么要发展人形机器人呢?


行业发展趋势




根据2024年中国工业机器人产业链的研究分析,工业机器人市场正由国外四大家族主导,而国内企业主要集中在中低端领域。随着技术的进步和市场需求的增长,机器人行业正在加速拓展其应用范围,特别是在3C、汽车、弧焊和喷涂等领域。这一趋势表明,人形机器人作为工业机器人的一种,其发展将有助于填补国内高端市场的空白,并推动整个行业的技术进步。


图片

资料来源:中商产业研究院整理


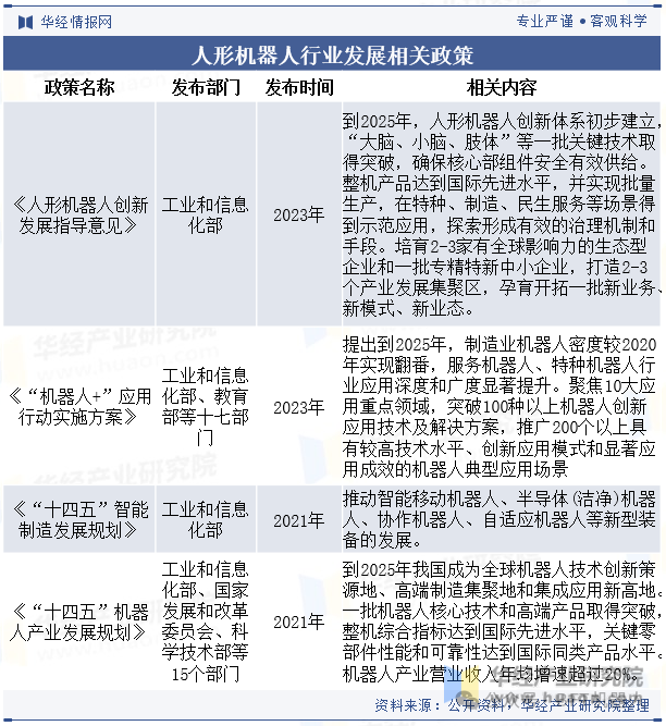
2023年,工信部印发了《人形机器人创新发展指导意见》,旨在推动人形机器人技术创新和产业发展。该指导意见提出,到2025年,人形机器人创新体系将初步建立,关键技术将取得突破,整机产品将达到国际先进水平,并在多个场景中得到示范应用。这显示了政府对于推动人形机器人行业发展的坚定决心。


图片

资料来源:华经产业研究院整理


技术进步




人形机器人之所以成为研发热点,一方面是因为它们能够更好地模拟人类的外观和行为,从而实现与人类更自然、更高效的交互。另一方面,人形机器人具备更强的灵活性和适应性,能够在各种复杂环境中执行多样化任务。


人形机器人当前正处于高动态运动发展阶段,具备了更高的环境感知能力、决策能力、学习能力以及运动控制能力。这些技术的进步为人形机器人在各种应用场景中的落地提供了可能,从而为未来应用场景创造了丰富的想象空间。


图片

资料来源:前瞻研究院整理


市场需求




随着智能机器人市场需求的增长,中国人形机器人行业市场规模预计将持续扩大。据预测,到2030年,中国智能机器人市场规模有望达到约8700亿元。这一庞大的市场潜力预示着人形机器人将在未来扮演越来越重要的角色。


除此之外,当今社会老龄化问题加速到来,劳动力成本逐步上升,人形机器人在服务、医疗、教育等领域的应用需求也日益增长。


图片

资料来源:华经产业研究院整理


结语




综上所述,发展人形机器人不仅是响应国家政策的号召,更是市场需求和技术进步的必然结果。人形机器人的发展前景广阔,它们将在家庭、医疗、商业和工业等多个领域发挥重要作用,为人类生产和生活带来更多便利和价值。因此,我们有充分的理由去发展人形机器人,以推动科技进步和社会发展。



关于BFT白芙堂机器人

BFT(白芙堂)机器人是智能机器人一站式服务平台,能为客户提供机器人选型、培训、解决方案、在线采购、本地化定制等高性价比的一站式服务。平台产品涵盖协作机器人、工业机器人、移动机器人、SCARA机器人、服务机器人、机器人夹爪、三维机器视觉设备、3D工业相机等十余种品类,实现机器人产业链产品全覆盖,并广泛应用于工业制造、实验室自动化、智慧零售、教育科研等行业。平台已与国内外知名机器人企业达成战略合作,并拥有专业的工程师团队,能为客户提供算法及系统定制、职校教学、科研实验室平台搭建、机器人展厅定制等服务,支持一对一技术支持和二次开发。

推荐产品